我校2026年专科层次依法自主招生笔试成绩查询和成绩复核即将开通,各位考生可按如下步骤进行查询。
一、查询时间:2026年3月23日16:00起
二、查询方式:考生可登录学校招生网(https://zs.shjgu.edu.cn)点击“成绩查询”按钮输入姓名和身份证号进行查询。我校不再寄发纸质的成绩单。
三、成绩复核
考生如对考试成绩有异议,请于2026年3月24日9:00~11:00(逾期不受理)持本人准考证、身份证及填写完整的《2026年上海济光职业技术学院专科自主招生成绩复核申请表》(见下文附件)至上海济光职业技术学院学生活动中心201室(地址:上海市宝山区水产路2859号)申请成绩复核。成绩复核只复核是否存在漏评、加分错、登分错等情况,不重新评卷,考生本人不能查阅试卷。
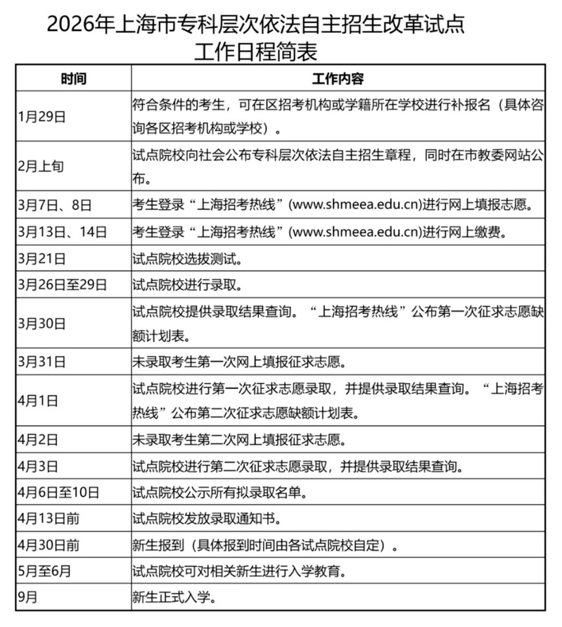
后续录取工作安排将按照“2026年上海市部分普通高校专科层次实行依法自主招生改革试点工作日程”开展,请在此之前耐心等待。


